Электрическая схема соединений
Хотя большинство магнитол обладают разными количеством выходов и входов, отыскать метод подключения их к сети 220 Вольт при изготовлении домашней аудиосистемы несложно. Стандартная электрическая схема подключения кабелей выглядит так:

Для питания системы используется обычный блок питания старого ПК. Перед тем как подключить его к системе, нужно проверить, что устройство обладает достаточной мощностью, чтобы получить 5 ампер.
Необходимы разъёмы для подключения:

Источники питания типа ATX необходимо подключать через управляющие разъёмы. Они находятся на 24 – пиновой гребёнке.

На изображении показано, какие провода необходимо подключать к автомагнитоле.
Спинка устройства имеет следующий вид:

У различных видов магнитолы место установки питания, число выходов звука и иные параметры могут отличаться. Не меняются только цветовые обозначения кабелей.
Выбор автомагнитолы
Так как по умолчанию для создания самодельной мы будем использовать валявшееся без дела устройство, то нам подойдет любая автомагнитола.Но эта «любая» должна всё-таки обладать минимальным набором функций:
- Как минимум двухканальный выход мощностью в 40 Вт каждый;
- Тюнер;
- Проигрыватель CD/DVD/MP3 дисков;
- USB – разъём для чтения информации с «флешок».
Помимо этого, следует обратить своё внимание на саму звуковую плату устройства. Некоторые магнитолы по чистоте и качеству звучания могут даже превосходить большую часть современных музыкальных центров
И хотя в силу того, что автомагнитола не имеет в своём «арсенале» больших и ёмкостных конденсаторов, за счёт чего и проигрывает в воспроизведении низких частот мощным стационарным акустическим системам, она однозначно на высоте в воспроизведении высокочастотного диапазона. Так же определённым преимуществом автомагнитолы является наличие в ней многоступенчатого раздельного по частотам эквалайзера, в то время, как большая часть стационарных музыкальных центров оснащаются лишь стандартными предварительными настройками.
Усилитель из музыкального центра: пошаговая инструкция
Усилитель можно сделать своими руками. Подключение осуществляется достаточно просто, и никаких дополнительных приспособлений кроме кабеля-переходника не нужно. Делаем следующее:
- Осматриваем устройство. Ищем разъемы (обычно они расположены на задней панели). Нам нужен порт, к которому можно было бы подключить шнур тюльпан. У него такое название, поскольку присутствует разветвление на три цвета: желтый, красный и белый.
- Чтобы правильно выбрать тюльпан, необходимо объяснить продавцу для чего он будет использован. Возможно, продавец спросит у вас об устройстве, к которому будет подключен усилитель.
- После обнаружения необходимых разъемов вставляем штекеры в соответствующие порты. Для определения просто соотносим цвета.
- Вторую сторону кабеля подключаем к устройству.
- Подключение завершено, но потребуется настройка аппарата. Она не зависит от модели или типа музыкального центра. Последний просто нужно перевести в режим
- Можно включать мелодию.

Аналогичным способом можно подключить его к любому современному проигрывателю, например, к компьютеру, планшету или телефону. Используем тот же кабель тюльпан для соединения устройства и компьютера. А еще этот способ может быть использован для подключения усилителя к музыкальному центру.
Осуществить подключение музыкального проигрывателя к любым другим устройствам очень просто. Не нужны никакие другие приборы или приспособления. Достаточно подключать кабель тюльпан к обоим приборам и осуществить настройку.
Инструкция по созданию музыкального центра из автомагнитолы

- Чтобы начать работу с домашней стереосистемой, найдите зелёный и чёрный провода на блоке и поместите между ними кусок провода, чтобы он действовал как перемычка.
- На автомобильной стереосистеме скрутите вместе красный и жёлтый кабели.
- После этого подключите чёрный провод заземления на стереосистеме к чёрному проводу на контактном разъёме.
- Красный и жёлтый провода стерео соединяются с жёлтым проводом разъёма.
- Затем следуйте обычным инструкциям, чтобы подключить стерео к вашим динамикам.
Хотя использование источника питания для подключения автомобильной стереосистемы в доме — это один из способов, вы можете это сделать, даже если у вас нет блока.
- Можно подключить динамики к магнитоле, используя серый и зелёный провода.
- Возможно, вам придётся использовать дополнительный кабель динамика.
- Следующим шагом является подключение жёлтого и красного проводов на стереосистеме и добавление дополнительного динамика для стереозвука.
- Соедините провода пайкой или изолентой, чтобы получить качественный результат.
- Вам нужен шнур питания 12 В, чтобы можно было подключить устройство в сеть. Его можете легко приобрести в любом техническом магазине.
- Отрежьте конец шнура питания и соедините чёрный провод с линией белого вокруг красного и жёлтого проводов стерео.
Дополнительные рекомендации для улучшения звучания
Если ни один вышеописанный вид антенн не дал качественного звучания, то можно попробовать перепаять под вход музыкального центра старую телевизионную антенну. Некоторые из них способны успешно принимать радиосигналы и, если пользователю повезёт найти такой экземпляр, приём сигнала будет довольно чётким.
При улавливании сигнала стоит также учитывать погодные условия, ведь если за окном ливень или сильный снегопад, то фактически любая антенна может принимать сигнал со сбоями и помехами.
Для улучшения качества сигнала специалисты советуют размещать приёмное устройство на открытом пространстве и на самой высокой возможной точке установки, чтобы нивелировать влияние неровностей рельефа.
Длина стержня устройства значительно влияет на его частотный диапазон и расширять его можно, просто наращивая длину стержня антенны. Стоит также отметить, что даже правильно собранная самодельная антенна не даёт стопроцентной гарантии улучшения качества звучания радио музыкального центра, ведь причиной некачественного звука могут стать особенности конструкции самого центра.
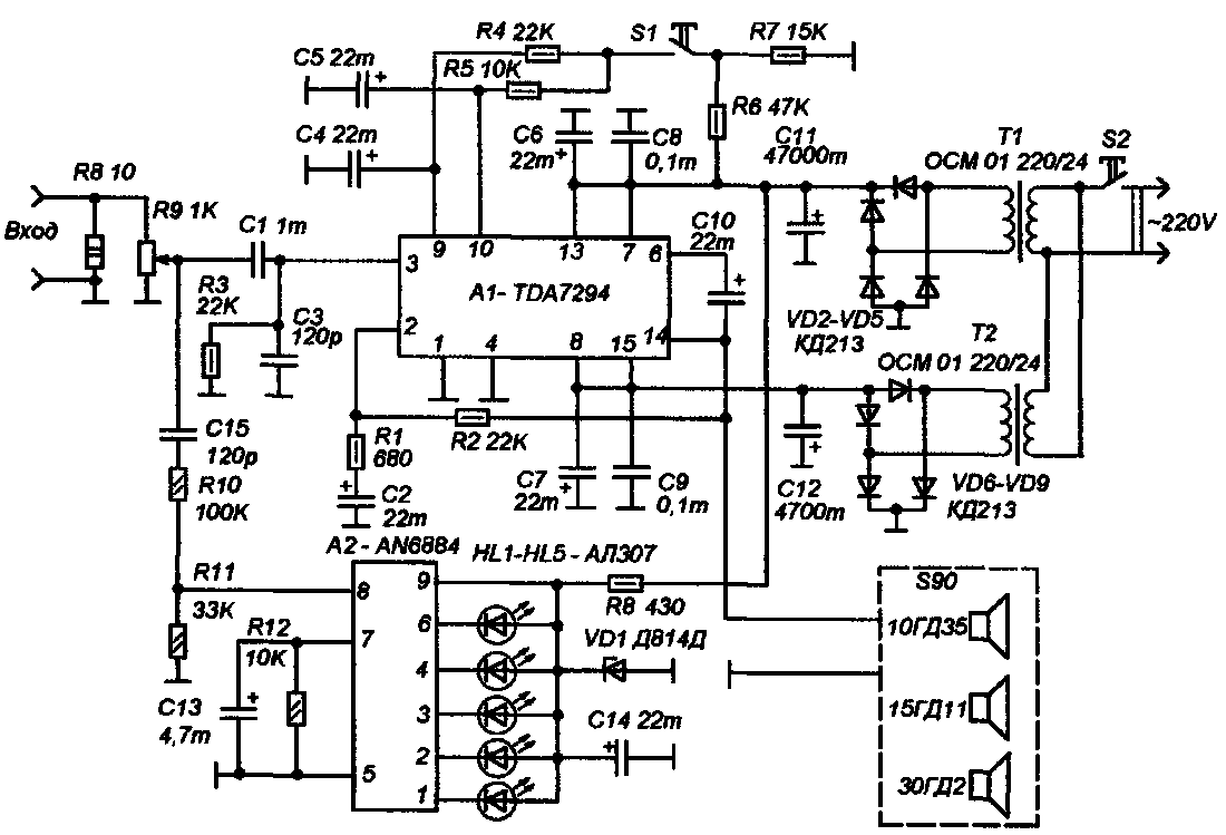
Схема музыкального центра
Напряжение блока питания от компьютера отлично подходит для сборки, +5/12 Вольт. К +5 подключается микросхема, от +12 – подряжается аккумуляторная батарея (необходимо купить). При отсутствии электричества аудио система может работать автономно.

Микросхема LM 7805 преобразует ток в необходимый формат. Конденсаторы установлены для фильтра гармоник. Электролитические конденсаторы с пробивным напряжением 30 В, другие – 55 В. Самое главное правильно соблюдать полярность элементов. Также не рекомендуется подключать микросхему при высоком напряжении, так она будет перегреваться.
Справка! Лучше всего делать отдельные тумблеры питания для низкочастотного усилителя, провести jack к каскаду усилителей. Так можно использовать коробку усилителя от электрогитары. Не запрещено одновременно оборудовать систему разъемом aux.
Не забывайте, что во время эксплуатации низкочастотный усилитель сильно нагревается. Микросхема обязана находиться на алюминиевом радиаторе значительных размеров. По такому же признаку необходимый элемент можно использовать из старого музыкального центра: нужно отыскать самый нагруженный ключ.
От него выходят провода на колонки. Дорожки по микросхеме можно проследить невооруженным глазом. Теперь нужно определить, какое напряжение было использовано в старом устройстве, чтобы собрать в общую конструкцию:
- Скорей всего, заводское оборудование было спроектировано с учетом общепринятых правил.
- При перенапряжении это можно услышать по образуемым меандром искажениям звука. Любое музыкальное произведение в этом исполнении похоже на трэш-рок, это можно легко определить на слух.
- Элементная база современных устройств может поддерживать практически все диапазоны сигналов.
Как самому сделать усилитель звука для магнитолы на микросхеме
На некоторых старых автомагнитолах отсутствуют такие полезные входы как USB и AUX, поэтому чтобы использовать их в качестве усилителя придётся вынимать устройство из посадочного места и открывать печатную плату. Если нет опыта работы с электронными схемами, то за эту работу браться не стоит. Сначала на плате автомагнитолы нужно найти интегральную микросхему усилителя низкой частоты. Это большая по размерам деталь и единственная, которая устанавливается на радиатор-теплоотвод. На принципиальной схеме и на плате она может обозначаться AMP или POWER AMP. Затем нужно определить входные контакты усилителя. На микросхеме их два – это вход левого канала и вход правого канала. Левый канал может обозначаться Line L или L-in, а правый – Line R или R-in. Определить правильность можно прикоснувшись к каждому контакту пальцем. В соответствующих динамиках будет слышен гул. При этом питание автомагнитолы должно быть включено. Земля или общий провод маркируется надписью Line GND.

Если маркировка на схеме отсутствует можно найти входы каналов непосредственно на микросхеме. Для этого нужно последовательно прикасаться ко всем выводам, ориентируясь на появление гула в динамиках. Припаивать разъём к этим контактам нельзя. Нужно определить точки подключения разделительных конденсаторов и уже к ним припаивать провода.

Распайка каналов на штекере и гнезде должна выполняться экранированным проводом по следующей схеме.

Сделанный своими руками усилитель звука из магнитолы можно использовать с любым внешним источником звука. Регулировки тембра в такой конструкции отсутствуют, поскольку сигнал подаётся непосредственно на вход оконечного усилителя, минуя эквалайзер. Для того чтобы снизить уровень шумов следует обрезать дорожки идущие к конденсаторам С1 и С2 от предварительного усилителя головки воспроизведения.
Если в автомобиле установлена новая магнитола, из старой можно сделать компактный усилитель звуковой частоты. Чтобы собрать усилитель звука из магнитолы нужно удалить всё лишнее и ненужное.

Как собрать усилитель звука из магнитолы можно понять по рисунку. Автомобильная магнитола ZXM8330-PA собрана на двух микросхемах и трёх транзисторах. FM тюнер собран на микросхеме ТА2003, а оконечный усилитель на микросхеме TDA2003. Радиоприёмную часть и первый транзистор в каскаде предварительного усиления сигнала с магнитной головки можно сразу исключить. Провод питания электродвигателя так же нужно обрезать. Так же перерезается печатная дорожка питания тюнера, идущая от переключателя «Radio»-«Tape» и дорожка с выхода микросхемы на коллектор второго транзистора. С оставшимися элементами схемы можно экспериментировать. Если внешнее устройство, которое будет подключаться к усилителю, имеет достаточно мощный выходной сигнал, то его следует подключать к верхнему по схеме выводу переменного резистора «VOLUME»
Для подачи слабого сигнала можно использовать коллектор второго транзистора, то есть ту точку, куда подавался сигнал с тюнера. В этом случае будут работать регулировки тембра и переключатель ограничения громкости «Mute». Цепь питания первого и второго транзисторов нужно разорвать. В автомобиле питание всей электроники осуществляется от аккумулятора. Если усилитель будет эксплуатироваться как отдельное устройство, ему потребуется простой источник питания на 12-18 В. Усилитель обеспечивает выходную мощность 6 W на динамической головке сопротивлением 4 Ом и 10 W на двухомном динамике. Максимальный потребляемый ток 3,5 А. По аналогичному принципу можно сделать своими руками усилитель из любой автомагнитолы. Главное это правильно определить входные цепи и отключить от входа все лишние каскады, которые могут быть источниками шумов. Особенно это касается каскадов усиления тракта воспроизведения. Работа со стереофоническими системами немного сложнее, но методика остаётся такой же.
Важные моменты перед работой
Существует множество разновидностей техники, воспроизводящей звуки и видео. Но не все способны передавать звуковые сигналы так же качественно, как это делают стандартные проигрыватели. Но последние становятся не так популярными сами по себе, и приходится искать, где их можно применить. Выделяют следующее:
- Использование системы в качестве колонок, чтобы усилить звук на телефоне или плеере.
- Подключить к центру планшет, чтобы улучшить качество звучания.
- Использование проигрывателя в качестве колонок для телевизоров.
- Подсоединение к компьютеру. Это позволит не только слушать музыку, но и смотреть фильмы с качественным звучанием.
- Подключить к ноутбуку. Хорошая идея, если в устройстве некачественная аудиосистема.

Блок питания самодельного музыкального центра
Напряжение питания компьютерного блока питания идеально подходит для проектируемых современных устройств, +5 и +12 В. От первой лини питается микросистема, от второй – заряжается аккумулятор (потребуется докупить). В отсутствие сети музыкальный центр работает автономно. Чтобы обеспечить положенные 5 В и не перегревать микросхему, на сайте sinava.ru представлена готовая схема преобразователя постоянного напряжения 12-5 В.

Микросхема LM7805
На рисунке видно, что микросхема LM7805 преобразует напряжение в нужный формат. Конденсаторы впаяны для фильтрации гармоник. Электролитические имеют пробивное напряжение 25 В, прочие (с прямыми обкладками на схеме) – 50 В. Не забывайте правильной полярностью ставить элементы. На схеме для удобства положительные электроды электролитических конденсаторов обозначены плюсиками. И лучше не включать микросхему на повышенном напряжении, чтобы не перегрелась.
Прочее интересное: на Ютуб предлагают сделать раздельные тумблеры питания в музыкальном центре для усилителя низкой частоты и встраиваемой микросистемы, провести разъем jack к усиливающему каскаду. В результате становится возможным использовать ящик в виде усилителя для электрогитары. Какие внутрь добавить микросхемы для эффектов, думайте сами. Не запрещается одновременно использовать вход aux. Это дает шанс подыгрывать любимым артистам либо петь на караоке. Сопровождение, понятное дело, уже должно присутствовать на флэш носителе.
Учтите, что при работе усилитель низкой частоты сильно греется. Хостовая микросхема должна располагаться на значительных размеров радиаторе из алюминия или другого металла, хорошо проводящего тепло (медь). По схожему признаку нужный элемент возможно вычленить из конструкции заводского старенького музыкального центра: ищете самый тяжело нагруженный (с массивным радиатором) ключ, скорее всего, самый нужный.
Остается понять, какое напряжение питания использовалось в старой аппаратуре, чтобы состыковать все воедино. Нужно просчитать входные и выходные напряжения:
- Полагаем, что профессионалы проектировали устройства, исходя из общепринятых норм, чтобы собирать по кубикам сложные системы.
- В случае переусиления это слышно по формируемым меандром звуковым искажениям. Любая музыка в подобном исполнении напоминает трэш-метал, срезанные верхушки при выходе транзисторов из линейного режима сложно не заметить на слух.
- Элементная база современности поддерживает широкие диапазоны сигналов.
Кстати, из советского переносного магнитофона возьмите блок питания (если компьютерный не устраивает). Не факт, что там найдутся указанные напряжения, но схему преобразования 12-5 В мы уже привели (найдете и прочие по аналогии). Полагаем, что возможно раздобыть нечто подобное для каждого случая. Сделайте это, компьютерный блок питания не отличается легким весом, следовательно, таскать железо удовольствия мало. Рассчитан блок ПК на потребляемую мощность выше 350 Вт, которая просто по определению не пригодится в самодельном музыкальном центре.

FM-модулятор
Сборка радиоприемника
1. В качестве блока питания применил малогабаритный китайский импульсный блок питания, но подойдет любой блок питания с выходом на 12 вольт и нагрузкой от 1,5-2 Ампера. Блок питания разместил на пластиковой панели закрепленной на стенке ящика. Провода питания автомагнитолы зачищены и подключены к клеммам блока питания.
2. Установил динамик и панель для защитной сетки.
2. Антенну решил сделать встроенной. Для опытов была собрана рамка из подручных материалов. Размер диагонали рамки 200мм, на рамку намотал 16 витков провода в эмалевой изляции. Подключив рамку к приемнику и принял радиостанцию «Маяк» на средних волнах на частоте 549кГц. В дальнейшем рамка была доработана и изготовлена из CD диска со снятым зеркальным слоем. Хочу отметить, что испытывалось несколько старых автомагнитол, аппарат фирмы Pioneer DEH-3700MP напрочь отказался работать на СВ с рамкой и просил кусок провода длиной 1-1,5 метра.
3. Рамку закрепил на боковой стенке ящика радиоприемника.
4. Автомагнитолу закрепил в ящике при помощи скобы сделанной из четырех звеньев монтажной ленты. С одного конца скоба крепится гайкой к магнитоле, а с другого скоба крепится винтом к нижней крышке ящика.
С помощью подходящих инструментов вы можете переделать автомобильную магнитолу в устройство для домашнего прослушивания музыки. Вам необходимо подходящее оборудование, такое как блок питания. И в несколько шагов вы можете сделать автомобильную магнитолу устройством для прослушивания музыки в помещении.
Инструменты и материалы
Для моделей, собираемых «с нуля», используют:
- комплект динамиков для стереосистемы;
- готовый mp3-плеер;
- готовый радиоприёмник (желательно подобрать профессиональную модель);
- компьютерный (или самодельный) блок питания;
- готовый предварительный усилитель с эквалайзером (подойдёт устройство от любой музыкальной техники, например: электрогитары, диджейского семплера, микшера и т. д.);
- радиодетали для усилителя – согласно выбранной схеме;
- охлаждающие радиаторы или вентиляторы для усилителя;
- эмальпровод для фильтров многополосных колонок;
- сетевой провод ШВВП (2*0,75 кв. мм.);
- кабель негорючий КСПВ (КССВ, 4*0,5 или 2*0,5);
- разъёмы 3,5-jack для подключения колонок.
В качестве готового корпуса подойдёт пассивная колонка – как правило, сабвуфер – которую легко разобрать и переделать, возможно, заменив верхнюю, нижнюю и боковые стенки на более длинные. Ориентируйтесь по чертежу. В «сателлиты» (высокочастотные динамики) установить усилитель и блок питания будет затруднительно – много места займёт радиатор или охлаждающие вентиляторы. Если центр небольшой – используйте корпус и несущие конструкции от автомагнитолы. Для изготавливаемого самостоятельно корпуса нужны:
- доска ДСП, МДФ или из натуральной древесины (последний вариант наиболее предпочтителен – в отличие от МДФ, где нередко бывают пустоты);
- мебельные уголки – позволят сделать конструкцию легко разбираемой;
- герметик или пластилин – ликвидирует щели, делая конструкцию непроницаемой для давления воздуха, производимого динамиком;
- демпфирующий материал для колонок – устраняет эффект резонанса;
- эпоксидный клей или «Момент-1»;
- противоплесневая пропитка, водостойкий лак и декоративная краска;
- саморезы, болты и гайки, шайбы подходящих размеров;
- канифоль, паяльный флюс и припой для паяльника.
Вместо краски можно использовать и декорирующую плёнку. Из инструментов потребуются:
- классический набор монтажника (дрель, болгарка и шуруповёрт), набор свёрл и отрезной диск по дереву, шлифдиск по металлу и набор бит прилагается;
- набор слесаря (молоток, пассатижи, бокорезы, плоская и фигурная отвёртки, ножовка по дереву), возможно, потребуются и шестигранники разных размеров;
- для облегчения и ускорения пиления потребуется и электролобзик;
- паяльник – желательно использовать устройство с мощностью не более 40 Вт, для безопасности проводимых работ потребуется подставка к нему;
- наждачка – нужна в местах, где не подступиться с болгаркой.
Что такое встраиваемые аудиомодули
Чтобы быстро провести модернизацию старого музыкального центра, следует воспользоваться специальным встраиваемым аудиомодулем – преобразователем звука . Такое устройство можно сделать и своими руками, но изготовление самодельного модуля потребует значительных затрат времени и специальных знаний в области электротехники и электроники. Гораздо проще купить готовую продукцию , представленную в широком ассортименте китайскими производителями.
Покупные аудиомодули обладают функцией цифроаналогового преобразования . Некоторые модели дополнительно оснащаются мини-усилителями звука. Более дорогостоящие устройства имеют в комплектации LСD-дисплей, блютуз, пульт дистанционного управления и дополнительные разъемы.
Совет! Для домашних усовершенствований можно ограничиться самым простым изделием с одним разъемом для usb.
По своим функциональным возможностям модули представляет собой подобие компактного mp3-проигрывателя , не имеющего собственного блока питания и динамиков. Именно для восполнения этих недостающих устройств будет использоваться старая аудиосистема.
Для переделки понадобится музыкальный центр, у которого сохранилась работоспособность следующих узлов:
- аккумуляторного блока;
- динамиков;
- усилителя звука.
Самодельный корпус простого MP3 USB bluetooth музыкального центра
Как сделать корпус для MP3 USB bluetooth мини музыкального центра своими руками / Sekretmastera
Watch this video on YouTube

Корпус Bluetooth центра
Корпус делался из доступных для автора материалов. Вы можете сделать корпус из других материалов и других размеров. Размеры корпуса 265×158×140 мм. Спросите почему такого размера. Просто под рукой был обрезок лакированной плиты OSB размером 2500×140×9 мм. Из этого куска и вырезаны все детали корпуса. Нарезку удобно осуществлять торцевой циркуляционной пилой.
- Корпус собран на клею ПВА и тонких саморезах, по примеру ранее сделанной мощной блютуз колонки. Места склейки зачищались от лака наждачной бумагой.
- Внутрь корпуса вставляется перегородка для формирования объема для динамиков и электроники.
- Тыльная панель сделана с оригинальной крышкой. Крышка выпилена ручным лобзиком под наклоном.
- Лицевая панель прикладывается к корпусу. На нее переносятся контуры перегородок и намечаются места установки динамиков и модуля.
- Вырезаются отверстия под динамики, модуль и фазоинверторы.
- Сверлятся отверстия в перегородках, через которые заводятся провода подключения динамиков и антенны. Антенна закреплена термоклеем на внутренних стенках корпуса.
- Корпус собирается. Панели не приклеиваются. Шлифуются все углы и места соединения деталей. Снимаются панели и детали лакируются.
- На переднюю панель устанавливаем и закрепляем термоклеем динамики. Припаиваем проводники, соблюдая полярность, и закрепляем переднюю и тыльную панели на корпусе. Вклеиваем фазоинверторы. Трубки — это гильзы соединения гофротрубы.
- Вставляем модуль. Подаем питание. Все должно работать. Смотрите видео.
Детали корпуса Bluetooth центра
Соединение стенок корпуса
Внутренняя перегородка корпуса
Сборка корпуса центра
Корпус собран
Тыльная панель с крышкой
Разметка лицевой панели
Отверстия в передней панели
Вклеены фазоинверторы
Лицевая панель музыкального центра
Корпус Bluetooth центра
Разводка проводников
Установка динамиков на лицевой панели
Лицевая панель закреплена в корпусе
Лицевая панель
Установка модуля
Крышка тыльной панели
Bluetooth музыкальный центр
Для строительства простого MP3 FM USB bluetooth мини музыкального центра прямых затрат было не больше 300 рублей (2016 г.). Все остальное было под рукой или лежало без дела. Можно сказать Китай рулит. Минимум затрат и на выходе самодельный мини музыкальный центр. Есть вопросы — задавайте. Хотите похвастаться — присылайте фото. Да! И если в вашей местности FM вещания нет или от вещания вянут уши, то вы вполне можете организовать своё вещание на FM диапазоне. Главное передавать на свободных частотах, не вещать мат и политику, тогда вас никто не тронет. Вот ссылка а приличный FM передатчик стартового уровня http://ali.pub/4bw467.
К какой технике подключить
Сегодня в любой квартире присутствует техника для воспроизведения аудио или видео. Однако не каждая из них способна качественно передавать звучание как это делают старые и привычные музыкальные аппараты. Так, где же можно применить не актуальный сейчас музыкальный центр?
- Можно использовать систему как колонки для усиления звука на телефоне.
- К центру можно подключить планшет и наслаждаться громким и качественным звучанием.
- Вы можете использовать прибор как колонки для телевизора.
- Можно подсоединить к музыкальному центру компьютер, и просматривать видео или слушать песни в отличном звучании.
- Если вас не устраивает звук на ноутбуке, то аудиосистема и тут придет к вам на помощь.
Старая аудиосистема сможет прослужить вам не один год, при этом вы будете наслаждаться качественным звуком. Радует и то, что подсоединить ее можно к любому цифровому устройству в квартире.
Делаем из старого музыкального центра современное музыкальное устройство

Автомобильная акустика. Как сделать её?
Достаём из кладовки старый музыкальный центр, берём от него колонки.
Находим в автомобиле усилитель (за отсутствием, отключаем тыловые динамики) хорошенько зачищаем провода на старых колонках, важно не перепутать полярности, подключаем.
Звук от старых колонок с центра, намного громче и качественней обычных автомобильных лопухов, некоторые из них заменят сабвуфер, главное, не спалить и не включать на максимальную величину громкость звучания музыки. Придётся найти оптимальный вариант настройки громкости, что б не булькало.. Универсальная Bluetooth-акустическая система
Как собрать её?
Универсальная Bluetooth-акустическая система. Как собрать её?
Чтобы сделать её, берём старый музыкальный центр, покупаем Bluetooth-переходник с ауксом или стандартным 3,5-миллиметровым джеком.
Всё зависит от входов на вашей акустической системе
Цена переходников варьирует в пределах двухсот — пятисот рублей.
Важно правильно подобрать переходники, чтобы в дальнейшем вам не пришлось паять их.
Подключаем Bluetooth в наш музыкальный центр, настраиваем компьютер, ноутбук, смартфон.. Такая сборка отлично подойдёт для квартиры
Можно взять устройство с собой в загородный дом, подключив свой смартфон. В машине можно подключить Bluetooth-переходник в магнитолу и слушать музыку, напрямую с интернета, через смартфон (мобильный телефон)
Такая сборка отлично подойдёт для квартиры. Можно взять устройство с собой в загородный дом, подключив свой смартфон. В машине можно подключить Bluetooth-переходник в магнитолу и слушать музыку, напрямую с интернета, через смартфон (мобильный телефон).
Музыкальный центр на FM-модуляторе
Сегодня автомобилистам предлагают интересную фишку: прослушивание флэш-носителей через приемник машины. Используется брелок, куда подключается устройство памяти. Потом FM-модулятор работает, как рация. Излучает радиоволны, которые в состоянии поймать приемник автомобиля. Оба устройства настраиваются на произвольную частоту FM-диапазона, присутствующие слушатели (владельцы приемников) поблизости наслаждаются контентом с флэшки.
Изобретение основано на том, что мощность передачи мала. Однако достаточна, чтобы компоненты музыкального центра работали согласованно. FM-модулятор используют для создания автономных систем. Если собрать музыкальный центр, включив в состав приемник (любой старенький, советский), получится прослушивать флэшки на приличных динамиках, даже в автомобиле. Гаджет питается прикуривателем, аккумулятор подойдет в качестве источника, как и компьютерный блок питания.
Возможно сделать музыкальный центр самостоятельно, как указано, если уже куплен FM-модулятор. Усилитель нет надобности добавлять, в приемнике присутствует встроенный. Но для работы на большие колонки лишний каскад не помешает.
Не забывайте, что колонки разносятся с электронной начинкой не зря: радиоаппаратура не любит вибраций, в особенности, мощных низких частот. По указанной причине собрать электронные компоненты в одном ящике не лучшая идея. Идеально воткнуть в коробку пару динамиков от старенького магнитофона. Полагаем, что громкоговорители приспособлены уживаться с электроникой без взаимного вреда.
FM-модулятор можно достать за цену порядка 300 рублей. Если есть старенький приемник и сумеете собрать усилитель низких частот, непременно попробуйте. Подойдет любой Турист. Если на рабочем канале FM-модулятора появится станция, нужно просто перестроить его и приемник. Это не слишком удобно при постоянной смене зон вещания.
Электрическая схема соединений
Хотя большинство магнитол обладают разными количеством выходов и входов, отыскать метод подключения их к сети 220 Вольт при изготовлении домашней аудиосистемы несложно. Стандартная электрическая схема подключения кабелей выглядит так:

Для питания системы используется обычный блок питания старого ПК. Перед тем как подключить его к системе, нужно проверить, что устройство обладает достаточной мощностью, чтобы получить 5 ампер.
Необходимы разъёмы для подключения:

Источники питания типа ATX необходимо подключать через управляющие разъёмы. Они находятся на 24 – пиновой гребёнке.

На изображении показано, какие провода необходимо подключать к автомагнитоле.
Спинка устройства имеет следующий вид:

У различных видов магнитолы место установки питания, число выходов звука и иные параметры могут отличаться. Не меняются только цветовые обозначения кабелей.
Антенна FM для музыкального центра своими руками
Если заводской вариант по вышеописанным причинам не удовлетворяет пользователя, то ему стоит попробовать собственноручно смастерить антенну для своего музыкального центра. Для изготовления самодельных устройств для приёма радиосигнала потребуются разные исходные материалы.
Из металлической фольги в виде квадрата
Для того чтобы изготовить приёмное устройство из фольги, потребуется:
- ДВП или небольшая доска.
- Рулон металлической фольги.
- Кусок экранированного кабеля с параметром сопротивления в 50–75 Ом.
- Необходимый для подсоединения к МЦ штекер.
- Паяльник и комплектующие к нему (припой, флюс).

Это одна из самых простых в изготовлении самодельных антенн. Из фольги необходимо вырезать нужных размеров квадратную рамочку. В нижней её части при этом делается вырез в 15 мм шириной. После этого рамку с помощью обыкновенного клея необходимо закрепить на куске ДВП. Когда фольга приклеится, по краям от выреза внизу рамки припаивают «экран» и центральную жилу провода. Промежуток между местами пайки провода должен находиться в пределах 25–40 мм.
Подобная FM-антенна может быть установлена как внутри помещения, так и вне его, если длина кабеля позволяет это. Для того чтобы «подстроить» принимаемый сигнал, устройство медленно проворачивают вокруг его оси.
Из труб
В основе данной конструкции — применение обычных труб, используемых для инженерных коммуникаций дома. Кроме них также потребуется:
- разобрать строчный трансформатор устаревшего лампового ТВ и извлечь из него ферритовый сердечник;
- приобрести клей и качественную изоленту;
- купить рулон латунной либо медной фольги;
- раздобыть медный монтажный кабель сечением в 0,25 мм и длиной в полтора метра;
- подготовить штекер, которым антенна будет подключаться к МЦ.

В первую очередь на ферритовый сердечник трансформатора в два слоя кладётся бумага и изолента. После этого поверх изоленты укладывают фольгу одним слоем, при этом перекрывая виток на 1 сантиметр. Необходимо следить, чтобы две стороны витка не находились в контакте, и периодически препятствовать возможному контакту при помощи изоленты. На готовый экран в 25 оборотов наматывается провод с отводами на седьмом, двенадцатом и двадцать пятом витке.
Таким же образом подготовленный контур связи обматывается «экраном». Экраны впоследствии соединяют меж собой, а концы кабеля вводят в штекеры.
Из коаксиального кабеля
Такие антенны хорошо подойдут для зон нестабильного сигнала. Для их изготовления обычно используют:
- полтора или больше метров ТВ-кабеля;
- полутораметровую пластиковую трубку, диаметром около 20 мм;
- деревянную мачту.

Для начала на расстоянии около 75 сантиметров от конца кабеля необходимо надрезать провод и аккуратно удалить с него пластиковую изоляцию, не повредив при этом целостность экрана оплётки. Оплётку необходимо размять, после чего, стараясь не повредить медную жилу, вывернуть экран по направлению к надрезу.
Затем при помощи любых доступных способов антенна закрепляется внутри пластиковой трубы, а после этого уже трубку крепят к мачте из дерева. Поиск и улавливание сигнала регулируется путём вертикального вращения мачты, а также высоты её установки.
Если экранированный кабель в процессе сборки устройства не был повреждён, то такая антенна сможет работать с минимальным количеством помех.















































